跳到主要內容區
人事室
Menu
回首頁
學校首頁
本功能需使用支援JavaScript之瀏覽器才能正常操作
資訊分類清單
最新消息
徵才訊息
人事成員
人事規章
作業流程
表格下載
教育訓練專區
私校退撫專區
性騷擾防治暨申訴專區
獎助生與兼任助理專區
差勤專區
連絡我們
網站連結
教育部
大專校院高等教育人力躍升培訓及媒合平臺
大專教師資格審查系統
行政院人事行政局
臺灣銀行公教保險部
行政院勞工委員會
勞工保險局
中央健康保險局
全國法規資料庫
首頁
徵才訊息
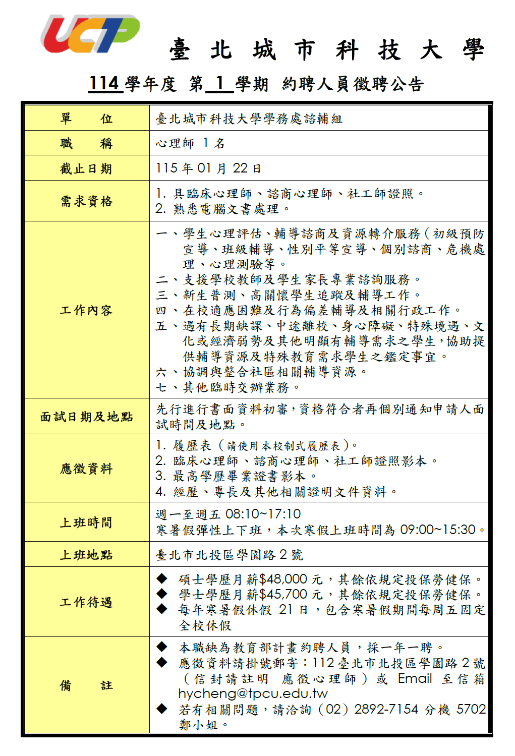
徵聘本校心理師 1名(公告至115/01/22)
瀏覽數:
友善列印
分享
Close (Esc)
Share
Toggle fullscreen
Zoom in/out
Previous (arrow left)
Next (arrow right)